Core Signal Inputs

Moin zusammen,

ich habe ein Core und möchte vorhandene Taster am Signal Inputs einbinden.

Leider hat die Firma die den Ausbau gemacht hat die Taster alle auf Masse geschaltet. Es kommt ein Massekabel zum Taster und eine Signalleitung.

Wie kann ich das als Signal Input benutzen??

Vielen Dank im Voraus!

Viele Grüße,

Thomas

@Thomas-HH

Ich fürchte das funktioniert nicht, die Elektronik erwarter am Eingang ein + Signal.

Du kannst höchsten schauen ob die Ausbaufirma das Kabelende so verlegt hat das du daran kommst, und von Masse weg nehmen und auf Plus legen.

Du könntest dir höchsten ein paar Printrelays auf eine Platine löten, und die mit den Tastern ansteuern, und die Ausgänge vom Relay auf den Core Input

EDIT: Ich habe mal dennArtikel ausgetauscht, das der 8-Kanal drinn steht.

Mit Relais würde ich da nichts machen, ich würde sowas mal versuchen (gibt es auch als 8-Kanal):

Ich weiß aber nicht ob das in diesm Fall das richtige ist:

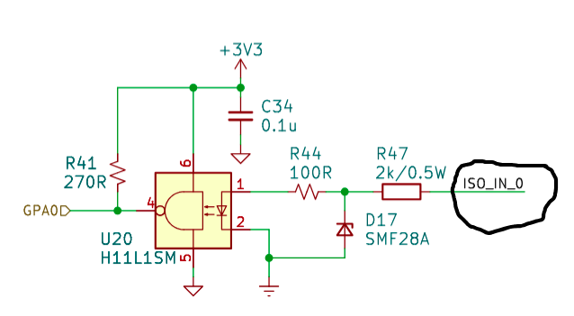
Wenn man keine scheu hat vorm Löten könnte man auch ein ULN2803 mit Pullups Widerstände je kanal nehmen und das Signal negieren wäre sicher die bessere Lösung als mit den Optokopler….

Wenn Du einzelne Relais nimmst, achte darauf, dass da jeweils eine Freilauf-Diode brauchst am Eingang (wenn nicht vorhanden)…

Wie gesagt, wenn man die Lichtschalter Masse nicht rückbauen kann würde ich die Variante mit den ULN2803 nehmen.

Gruß

Roland

Ich nutze soetwas für digitale Eingänge. Da ich keinen Core habe.

Da kannst du mit Masse oder mit Plus 3 - 24V schalten, müsstest allerdings etwas programmieren, ist aber kein Problem

Ja mit sowas würde ich es eventuell auch testen, jedoch weiß ich nicht ob es sinnvoll ist 2 Optokopler hintereinander zu hängen. Aber solange es geht passt es ja.

Edit: eben sehe ich, dass deine Platine ja ganz anders Funktioniert, ist ja direkt für I²C auch eine gute Lösung