Relayboard ist tot

Hallo zusammen,

ich habe gerade meine Wasserpumpe getauscht, über Pekaway Control Board die Pumpe aktiviert und als ich sie wieder ausschalten wollte, hat das Control Board nicht reagiert. Ich dachte es spinnt einfach und hab den Strom abgezogen um es neu zu starten.
Aber es leuchtet keine einzige LED an dem Teil.

Habe jetzt erstmal gemessen ob Strom ankommt. Am Board kommt Strom an und dann hab ich den Raspberry ausgebaut und nachgesehen ob der leuchtet wenn per USB-C angeschlossen. Leuchtet auch. Sehe aber kein WLAN oder sowas.

Was kann da passiert sein? Das ganze System ist 12V. Was könnte ich messen/kucken/machen?
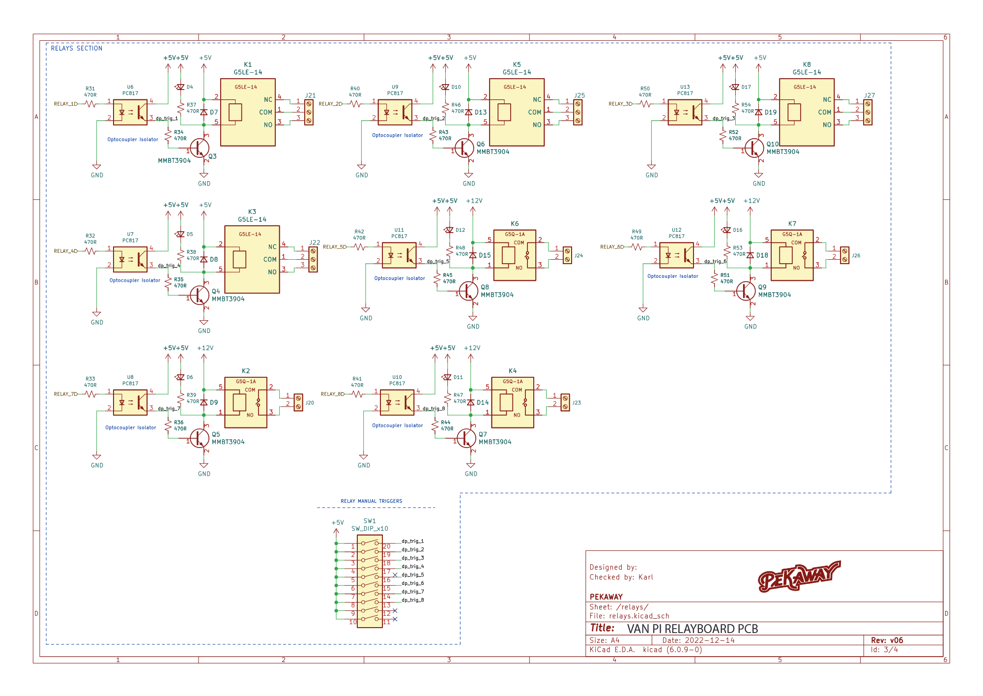
Ich würde denken es hat was mit der Pumpe zu tun weil das einfach die letzte Handlung vor Tot war aber mir ist nicht klar was passiert sein sollte. Zwischen Relayboard und Pumpe hängt noch eine 40A Autorelais über den die Last läuft, da das Pekaway Relay mehr als 10A ja nicht mag. Ich nutzte es nur um das Auto Relais zu schalten.

Bin gerade in Portugal und wenn ich das Ding nicht zum laufen kriege werde ich wohl erstmal auf Schalter umbauen…

Liebe Grüße,

Johannes

Wie gut kennst du dich mit elektronik aus ?
Multimeter dabei ?

Der Schaltplan des Relaisboard ist online, stück für stück durchmessen, an welcher stelle die Spannung weg ist.

Hallo, ich hab davon eher wenig Ahnung. Multimeter hab ich aber kann Schaltpläne nicht wirklich gut messen. Mal sehen…mir ist fast der LKW abgebrannt weil eine Musikbox sich entzündet hat und deswegen gibts gerade ne andere Baustelle. Und ansonsten bin ich am überlegen alles rauszuwerfen und auf Schalter umzubauen…einfach weil es nicht wirklich so einfach funktioniert wie ich das gern einfach hätte und mich das zunehmend nervt.

Also rein von deiner Vorgangsbeschreibung, ist ein Zusammenhang unplausibel.
Durch den reinen Pumpentausch hintem dem Leistungsrelais gibt es überhaupt keinen Wirkung auf das Coreboard.

Sonst Erkläre nochmal Schritt für Schritt wie du vorgegangen bist.

Ich könnte mir vorstellen, solange du nicht auschließlich an den Pumpenanschlüssen zugange warst, das du evtl. am Leistungsrelais Kabel verdreht hast, sodass die Pumpe am Coreboard hing und das Relais festgebacken ist.
Deshalb ist es dann nicht ausgegangen.

Wann hörte denn die Pumpe auf zu laufen ?
Als du die Sicherung des Coreboards gezogen hast (Fehler in Bord Software warscheinlicher, da Relais stromlos abgefallen), oder als du die Sicherung die das Pumpenrelais versorgt, rausgezogen hast (Relais Festgebacken)
Du hast mehrer NO (normal offen) oder NO/NC (Normal offen/geschlossen bzw. Wechsler) Relais auf dem Bord, vergleiche die einfach mit mit dem Durchgangsprüfer, dann findest du ein ggf. defektes Relais sofort. (Natürlich Geräteseite abstecken)

Wenn es in zeitlichen Zusammenhang mit der Pumpe steht, ist ein Verdrahtungsfehler aus der Fernsicht am Warscheinlichsten.

Hi, die Pumpe hat aufgehört als das Relayboard sich verabschiedet hat nehm ich an. Dann war aus. Es war auch nicht nur das eine relay kaputt sondern es geht garnichts mehr. Ich hab nichts geändert…nur die Pumpe getauscht. Die sitzt 2m weit weg von dem Relayboard und hat mit der Verkabelung nichts zu tun. Vorher wurde sicherung gezogen, dann umgebaut. Dann lief alles…und dann war alles tot. Lief vorher mit der andere Pumpe seit inbetriebname im Sommer 2024 durchgehend.

wie lange lief es mit der neuen pumpe und was ist das für eine ?

Im Schaltplan finde ich nichts was drauf hindeuten könnte.
Hilft warescheinlich erstmal nur das Bord zu öffnen

das Relayboard ist nur bis 16 V stabil. Einige Pumpen können beim Abschalten eine Spannungsspitze von deutlich über 16 V erzeugen. Diese Spannung kann die PSU auf dem Relayboard zerstören. Es kommt auch darauf an, wie die Kabelquerschnitte ausgelegt sind und ob die Batterie die Spannung etwas abfangen kann.

Falls das passiert ist, können wir das Board recht einfach reparieren. Melde dich dazu gerne über das Kontaktformular.

1 Like